
Блог та статті
Останні новини, статті та оновлення зі світу аквакультури та очищення води

Тиляпия – самый выгодный объект аквакультуры
Промышленное выращивание тиляпии , как объекта рыбоводства, началось с 1957 года. И если в 60е годы суммарный годовой объём производства тиляпии был менее 100 т, то сейчас эта цифра превышает 14 млн. тонн в год . Практически за 60 лет тиляпия вышла на 2 е место в мире по объёмам воспроизводства с перспективой в ближайшие […]

Современная УЗВ: что это такое?
УЗВ – установка замкнутого водоснабжения ( водооборота). В настоящее время, практически во всём мире (включая страны с тропическим климатом) пришло понимание, что успешное и гарантируемо управляемое и планируемое выращивание рыбы возможно только в УЗВ. В странах бывшего СССР, в первую очередь из-за экономических причин, развитие УЗВ отстало от общемировой практики на 20-30 лет. Речь идёт […]

Высопроизводительные насосы Flowfriend
Наибольшая производительность за наименьшую цену – основной принцип производителей насосов FlowFriend! FlowFriend на голову выше любых других насосов в области энергоэффективности и экономичности. Каким образом это достигается? с помощью эффективного мотора с постоянным магнитным приводом произведенным в Германии с помощью гениального инжиниринга и оптимизированной гидравлической головки насоса, полностью вылитой из нержавеющей стали с помощью оптимальной адаптации […]

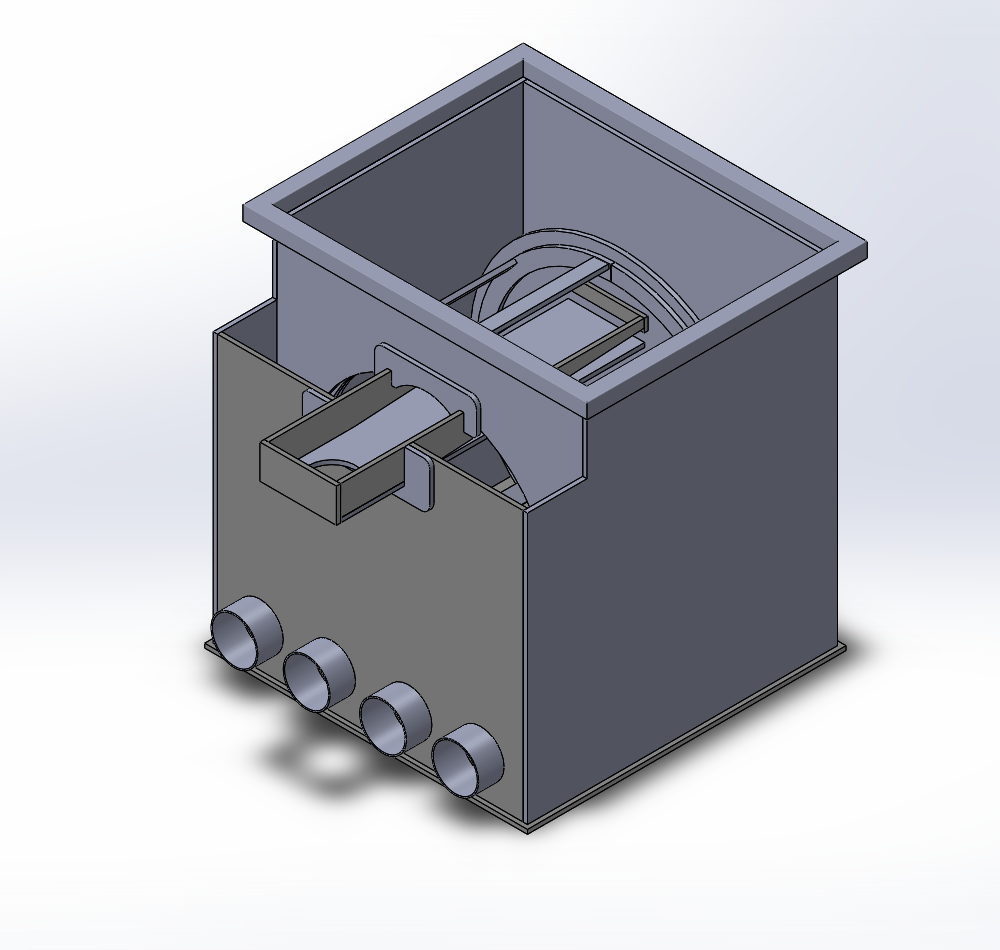
Барабанные фильтры Vismar Aquadrum
Данная серия фильтров первично разрабатывалась для удовлетворения потребностей аквакультуры на территории стран бывшего СССР. За основу взяли самую успешную модель такого вида фильтров на мировом рынке, и доработали его с учетом сегодняшних реалий. При производстве использовались локальные материалы, что позволило существенно снизить накладные и производственные расходы. Данное оборудование подходит для механической обработки воды в ландшафтных […]

Посадочный материал (рыба)
Предлагаем посадочный материал для выращивания в условиях аквакультуры:

Барабанные фильтры Vismar Ecodrum
На данный момент барабанные фильтры Vismar Aqua имеют очень широкий модельный ряд. Цена указана за базовую версию (автоматика, самый доступный редуктор, барабан из полипропилена, фильтровальный элемент 70 мкм, без насоса для промывки). Серия EcoDrum будет предлагаться в более экономичном полипропиленовом корпусе, Drum SS отличается исполнением из пищевой нержавеющей стали. Цены на фильтры можно посмотреть в нашем […]

Префильтр Ultrasieve
UtraSieve III – это механический префильтр нового поколения, разработка голландской фирмы SIBO. Данное устройство уже пережило свое третье обновление за 6 лет, потому что это действительно революционное устройство, которое ведет к успеху в содержании воды в вашему водоеме. UtraSieve III использует микросита из нержавейки с размерами ячейки 200 и 300 микрон (0,2 и 0,3 мм!!!) […]

Приусадебное выращивание форели
Я раньше не понимал для чего держать не декоративную, а промысловую (для еды) рыбу на участке. Но после того, как я попробовал прошлой зимой ловить форель на участке моего партнера и друга Вячеслава Миронова, я понял, что в этом что-то определенно есть! Вот Слава, один из партнеров нашей фирмы, специально для нас снял видео его “малюпусенького” […]
Будьте в курсі
Підпишіться на нашу розсилку для отримання останніх оновлень та статей.
Зв'яжіться з нами